Templates for a New Instance of an Asset
- Configure an Instance from an asset library template
- Determine which symbol to use
- Modify a configured instance
- Add a symbol to an instance
- Document Conventions


Equipment Asset Templates
- Equipment can be driven by either a fixed single speed motor or a variable speed drive (VSD)
- The configuration is as simple as selecting the relevant symbol you want to add from the template and dragging it onto the canvas
- Adjust the size and position of the symbol as necessary
Valve Asset Templates
Each valve and damper template includes a configurable graphic from the Situational Awareness Library to represent the equipment type run time and to display various operational options.


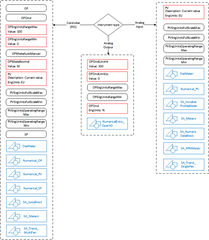
Instrument Asset Templates
The instrument asset category includes templates for items such as flow and pressure meters, temperature and level sensors, Analog Input/Output, and PID controllers
Specifications
Type
Developer Tools
Optimized Scenario
The asset library is categorized into three tool sets within the ArchestrA IDE Template Toolbox and helps build an instance (asset), through the Configure New Asset Editor
Available on
PC
Languages
English
System Requirements
Windows Server
Windows Operating System

AVEVA Group Limited
AVEVA creates industrial software that inspires people to shape the future. We believe industry advancement should enhance the human experience.
Related Products
AVEVA System Platform, formerly Wonderware
Contextualize operations with responsive, standards-driven, and scalable software for deploying advanced SCADA, MES, and IIoT. Unify people, processes, and assets.
Alarm OMI App
Add a rich set of capabilities for run-time and historical alarming within AVEVA Operations Management Interface (OMI), with little effort to implement through global configuration.
AVEVA™ File Viewer OMI App
With these four OMI Apps you can bring documents, images, and spreadsheets into your AVEVA Operations Management Interface (OMI) applications that will automatically change as the user navigates to different assets.
AVEVA Edge
Formerly Known As Indusoft Web Studio
The rich feature set enables users to create intuitive, secure, and highly maintainable HMI /SCADA applications for any industry. AVEVA Edge HMI is ideal for OEMs, Machine Builders, Value Added Resellers, Discrete HMI/SCADA, or Process HMI/SCADA.
Related Services
EVANS Control Room Expertise Services
Manufacturer of control room consoles, technical furniture, and security rooms. Discover your next console and control room solutions with Evans.
Code-Free Custom Drivers for AVEVA
Connect scanners, printers, scales, sensors and more for easier digital transformations with AVEVA systems.
Base Automação Expertise Services
Services to better attend customer needs. Using tools of consulting, supervision, integration, support, maintenance and training, to help you achieve your goals with excellency.
Cougar Automation Expertise Services
Whether you require a system upgrade, expansion or an entirely new installation, our technologically advanced control systems will ensure a system design of the highest quality.